无障碍浏览
  • 网站首页
  • 园林动态
  • 三务公开
  • 政民互动
  • 园林科研
  • 专题专栏
当前位置:首页 > 三务公开 > 财政预决算

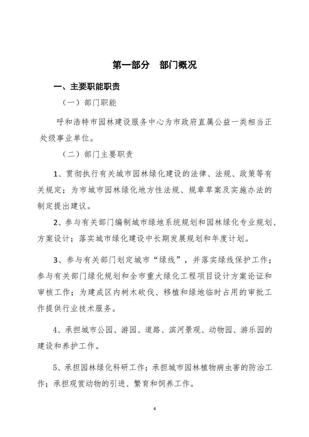
呼和浩特市2025年度呼和浩特市园林建设服务中心部门预算公开报告

来源:呼和浩特市园林建设服务中心 发布时间:2025-11-26 18:31   


您的浏览器不支持 video 标签。
上一篇:呼和浩特市2026年度呼和浩特市园林建设服务中心本级(单位)预算公开报告 下一篇:呼和浩特市2024年度呼和浩特市园林建设服务中心部门预算公开报告
  • 中国政府网
  • 内蒙古自治区人民政府
  • 呼和浩特市人民政府

网站地图

网站声明

联系我们

主办单位:呼和浩特市园林建设服务中心 联系电话:0471-6295939

监督电话:0471-6295310 地址:呼和浩特市玉泉区锡林公园

蒙ICP备2021000180号 蒙公网安备 15010402000434号

(建议您使用IE9及以上版本浏览器访问本网站)
无障碍浏览 长辈版 退出长辈版
呼和浩特市园林建设服务中心
  • 网站首页
  • 园林动态
  • 三务公开
  • 政民互动
  • 园林科研
  • 专题专栏
当前位置: 首页 > 三务公开 > 财政预决算
呼和浩特市2025年度呼和浩特市园林建设服务中心部门预算公开报告
来  源:呼和浩特市园林建设服务中心 发布时间:2025-11-26 18:31


  • 移动版
  • 电脑版
  • 主办单位:呼和浩特市园林建设服务中心
  • 联系电话:0471-6295939  监督电话:0471-6295310
  • 地址:呼和浩特市玉泉区锡林公园
  • 蒙ICP备2021000180号 蒙公网安备 15010402000434号